Profile
Visi dan Misi
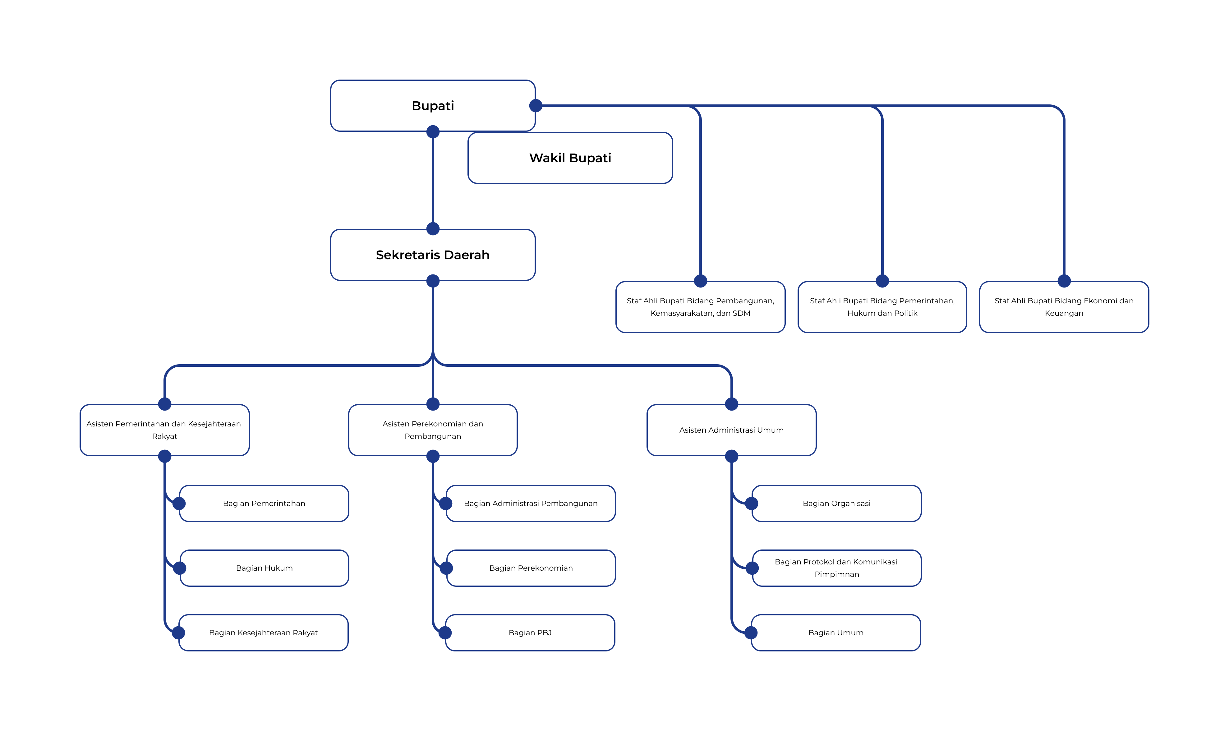
Struktur Organisasi
Profile Pimpinan
Layanan Publik
Simanja
Teman Sijunjung
Sinorak
LPSE
JDIH
Layanan Kesra
Bagian
Bagian Pemerintahan
Bagian Hukum
Bagian Kesejahteraan Rakyat
Bagian Administrasi Pembangunan
Bagian Pengadaan Barang dan Jasa
Bagian Perekonomian
Bagian Organisasi
Bagian Protokol dan Komunikasi Pimpinan
Bagian Umum
Berita
PPID
Galeri
Kontak
Login Pegawai
Struktur Organisasi
Home
Struktur Organisasi